Plataforma de Fornecedores

Selecione um produto / serviço

Publicidade

Omolde > Notícias > A gestão da Qualidade na maximização da eficiência e rentabilidade das empresas rumo à indústria de moldes 4.0

Tecnologia & Inovação

A gestão da Qualidade na maximização da eficiência e rentabilidade das empresas rumo à indústria de moldes 4.0

07 Dezembro 2022

Hoje em dia, a ampla disponibilidade de informação promove um contexto de exigências crescentes por parte dos clientes, obrigando as empresas a responderem a critérios cada vez mais abrangentes e, simultaneamente, específicos. Ou seja, o mercado passou a funcionar marcadamente sob o comando da procura e não tanto da oferta, tal como era habitual.


Por outro lado, de mercados locais passámos a mercados globais, a concorrência aumentou e, em consequência, a inovação e o incremento da competitividade passaram a ser requisitos vitais para a sobrevivência das empresas – não só da indústria de moldes e injeção de plásticos, como da generalidade dos sectores económicos, independentemente da sua dimensão.


De facto, na atualidade, a maior certeza que temos é que as mudanças estão a tornar-se cada vez menos previsíveis. E só as organizações que apostem claramente na melhoria contínua e rentabilidade serão capazes de ultrapassar todos os desafios.


É uma realidade que as ferramentas de gestão da qualidade contribuem decisivamente para a melhoria da produtividade e eficiência.


E, neste sentido, os sistemas de gestão da qualidade são fundamentais para todas as empresas que pretendam ser bem-sucedidas no seu caminho rumo à indústria de moldes 4.0!


Gestão e controlo da Qualidade - Origem e evolução

Na sua origem, os sistemas de gestão e controlo da qualidade foram criados por organismos que trabalharam em conjunto para criar padrões de qualidade.


Em concreto, o seu objetivo é controlar e gerir, de forma eficaz e homogénea, os regulamentos de qualidade exigidos pelas necessidades das empresas, de forma a alcançar um resultado comum.


A IATF 16949:2016, publicada pelo International Automotive Task Force, em setembro de 2016, é a atualização da ISO/TS 16949:2009 para os sistemas de gestão da qualidade em empresas fornecedoras da indústria automóvel.




O sistema de gestão baseado na norma IATF 16949 assegura a melhoria da eficácia e eficiência dos processos de cada organização, definindo os requisitos de um sistema de gestão da qualidade para as empresas da indústria automóvel – ou de outras indústrias que tenham como objetivo implementar sistemas avançados de melhoria contínua, dando ênfase à prevenção de defeitos e desperdícios na cadeia de abastecimento, para obterem processos e produtos de excelência e a melhores preços.


Sistema Avançado de Gestão da Qualidade: Norma IATF 16949 e “Core Tools”


Para uma correta implementação da IATF, devem ser aplicadas ferramentas que sejam capazes de responder a esta norma e maximizar os benefícios do sistema de gestão e controlo de qualidade – as denominadas “Core Tools”:

• APQP (Advanced Product Quality Planning): Planeamento Avançado da Qualidade do Produto;

• FMEA (Failure Mode and Effects Analysis): Análise do Modo e Efeito de Falha;

• MSA (Measurement Systems Analysis): Análise de Sistemas de Medição;

• PPAP (Product Part Approval Process): Processo de Aprovação de Peça de Produção;

• SPC (Statistical Process Control): Controlo Estatístico de Processos.



No fundo, estas ferramentas possibilitam às empresas o desenvolvimento de produtos de elevada qualidade, o cumprimento das quantidades estipuladas e entrega no prazo acordado.


Em concreto, as Core Tools promovem, sobretudo, 3 grandes benefícios:

1. redução da variação do processo-chave, com o qual o produto é fornecido ao cliente – ou seja, fabrico de produtos de elevada qualidade, que cumpram ou mesmo excedam as expectativas do cliente;
2. diminuição dos desperdícios gerados na cadeia de processos da empresa;
3. prevenção de defeitos.


De facto, como referenciado, estas ferramentas são maioritariamente utilizadas na indústria automóvel, sendo que o desconhecimento da sua existência por parte de outras indústrias priva-as de poderem usufruir, igualmente, destas enormes vantagens.


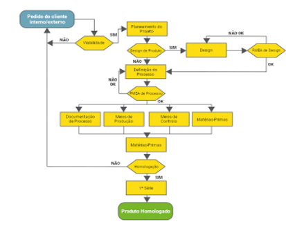
APQP - Advanced Product Quality Planning
É um processo que permite ao fabricante/fornecedor garantir que o produto é desenvolvido e fabricado de acordo com os requisitos do cliente, diminuindo, assim, reclamações e incidências de qualidade - facilita uma estrutura de planeamento, com as etapas necessárias, para produtos e processos.


FMEA – Failure Mode and Effects Analysis
É um método para identificação dos possíveis modos de falhas e efeitos que a sua ocorrência poderá causar, identificando ações para a sua mitigação – conformam o conceito de risco, nomeadamente, nas fases de projeto e produção. O objetivo é prevenir as falhas e aumentar a eficácia do processo e do produto.


MSA ou Measurement Systems Analysis
É um conjunto de análises estatísticas e métodos de avaliação da variabilidade no processo de medição, sendo usado para determinar a viabilidade de uma metodologia de avaliação ou medição para uso numa característica de peça específica do processo.


PPAP ou Product Part Approval Process
Um PPAP funciona de forma similar a um plano de trabalho ou estratégia, resultando da negociação direta entre cliente e fornecedor, que confirma como cada elemento do PPAP é cumprido. É um processo de documentação, resultante de testes e experiência, no qual o fornecedor garante que o produto produzido responde aos padrões de custo e qualidade exigidos.


SPC ou Statistical Process Control
É um conjunto de métodos estatísticos avançados para monitorizar e controlar os processos de fabrico, com o objetivo de reduzir a variação do processo – isto é, prevenir as não-conformidades, minimizar os desperdícios, melhorar a qualidade dos produtos e serviços e reduzir custos.



CONTINUAR A LER >>>



Texto: Sonia Díaz (Consultora da Área de Qualidade | Ibermática Smart Factory & OT)
Publicação: Revista MOLDE 135